Jump to navigation
2023年第一季造就班開始報名
2023年第一季造就班開始報名
2023年第一季造就班開始報名
活動日期: 01/01/2023 - 07:00 to 03/04/2023 - 00:00
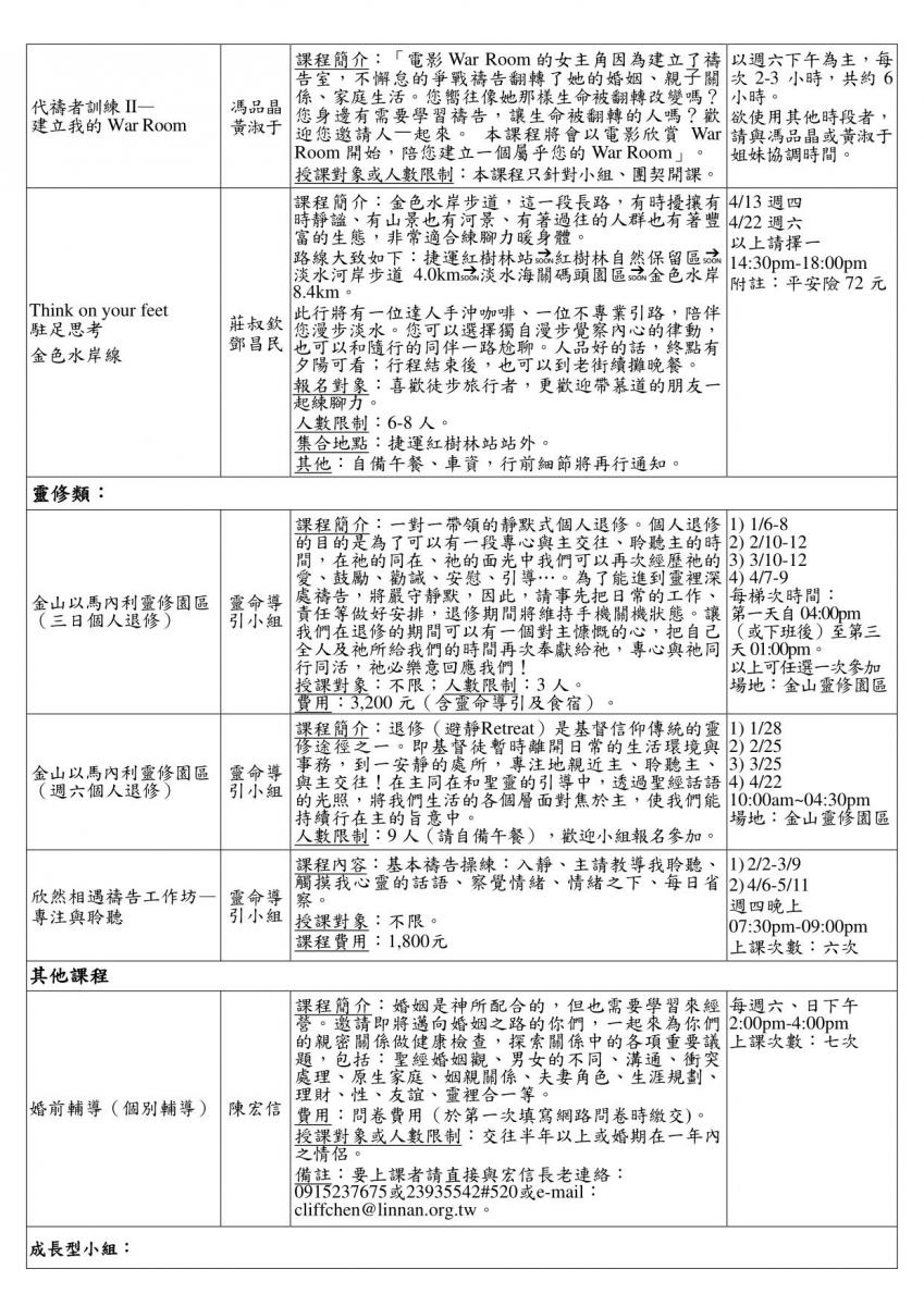
造就班課程簡介及報名表請聯結以下網址:
https://forms.gle/kunh7W5r2kpU2Aso8
|
認識林南
|
聚會時間
|
教會活動
|
主日講台
|
信仰造就
|
聯絡我們
|
網站管理
|